应用介绍
软件介绍

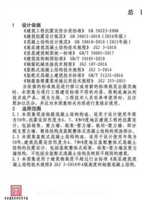
这款《20g329-1图集电子版》绝对是建筑行业朋友们的好帮手,特别适合建筑师、工程师和施工人员。它可以随时离线下载,不再担心没有网络就查不到资料。高清的图集显示效果非常好,看得特别清楚,让人一目了然。分类也做得很细,想查哪个部分的资料直接找到,真的是省时省力,感觉工作效率提升了不少。
技术特点
界面友好,操作简单,上手快
更新及时,总能找到最新的行业标准
编辑点评
编辑点评:20g329-1图集电子版作为资讯阅读,相比其他应用,它的离线功能更强大,值得推荐。
适用人群
施工人员,现场参考很方便
建筑师和工程师们,工作必备
软件截图
历史版本
v1.3
当前版本
29.8M
2025-10-31


